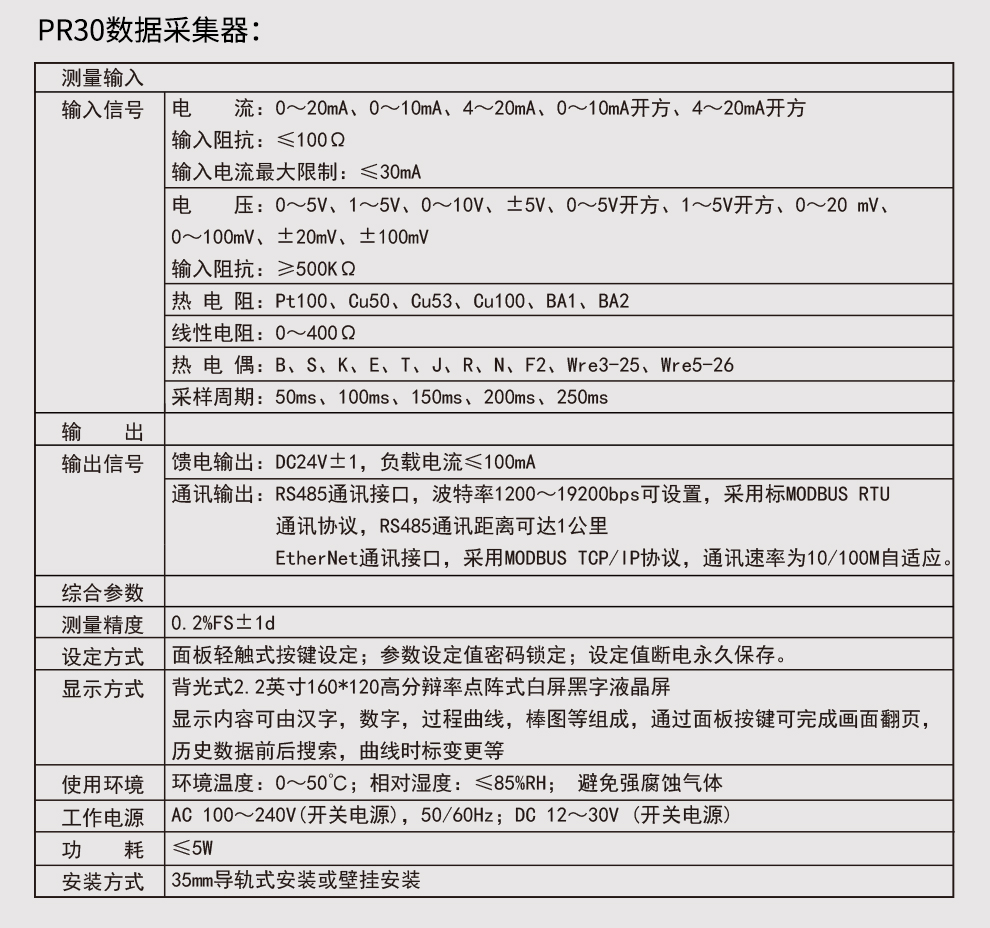
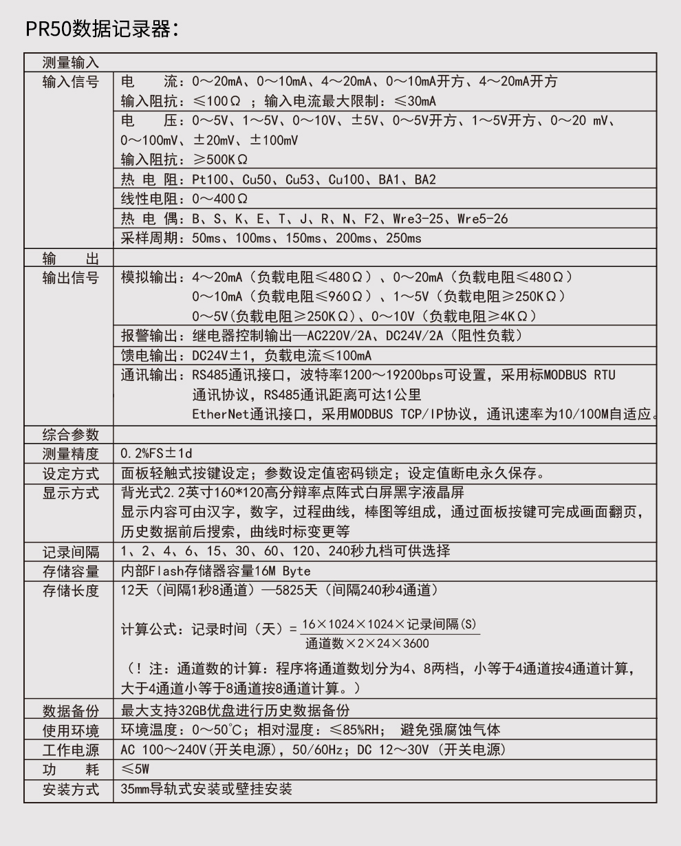
OHR-PR40系列数据控制器
虹润公司是专业生产PLC控制器的国家专精特新“小巨人”企业。生产的数据控制器,具有多通道采集与控制,全切换信号输入,通道间相互隔离,抗干扰能力强,远程RS485/以太网通讯输出等特点。产品获得无纸记录仪、数据采集控制工作站、智能化控制器等3项国家发明专利;主持起草物联网智能记录仪表通用技术条件、物联网智能温度仪表通用技术条件等2项国家标准,以及通信系统多通道数据采集控制终端规范军用标准,以及空间数据与信息数据传输系统等2项航天标准。参与国际5G标准制定,取得数据采集控制器等4项相关软件著作权。产品广泛应用于电力、冶金、食品、制药、水处理、实验室控等诸多领域。















