OHR-F300系列“傻瓜式”液晶人工智能温控器
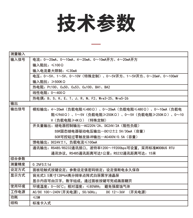
虹润公司是专业生产温控器的国家专精特新“小巨人”企业。生产的“傻瓜式”液晶人工智能温控器,具有傻瓜式操作,真正人工智能算式,多种输出类型,控制精度达士0.1°C,支持RS485/RS232通讯输出等特点。产品获得智能化控制器、人工智能调节器及调节方法、模糊PID控制仪及控制方法、一种平板无纸记录仪、巡回检测显示方法及装置等5项国家发明专利,主持起草物联网智能记录仪表通用技术条件、物联网智能温度仪表通用技术条件、工业过程测量和控制系统用智能调节器等3项国家标准,通信系统多通道数据采集控制终端规范军用标准,以及空间数据与信息数据传输系统等2项航天标准。参与国际5G标准制定,取得液晶PID调节控制记录仪等4项相关软件著作权。产品广泛应用于电石化、工业炉、试验设备、注塑机械、包装机械等需要对现场温度进行监测控制的行业。






















