新奥官方网站浏览器

新奥官方网站浏览器

新闻资讯

Group News

集团新闻

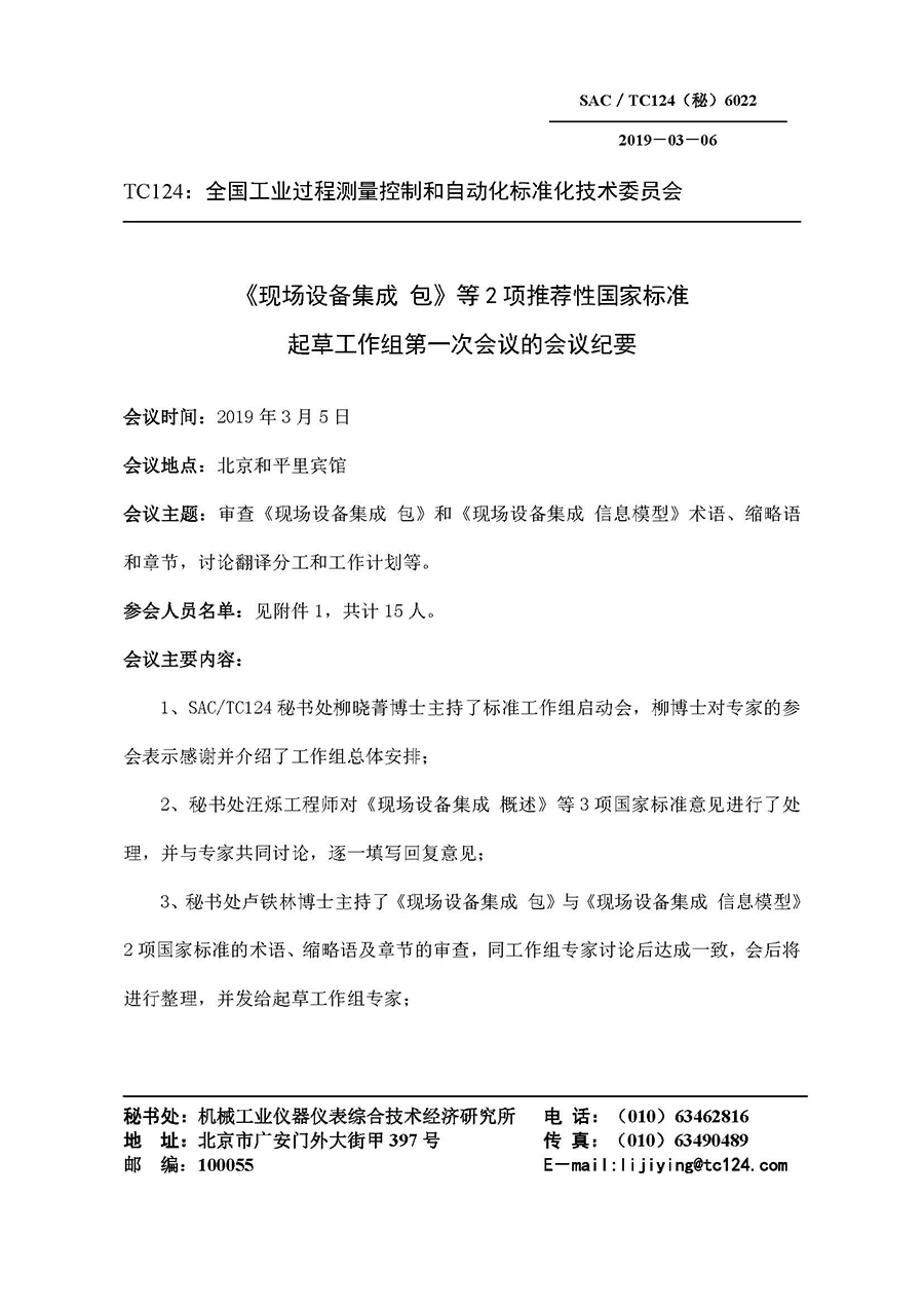
虹润公司主持起草的智能制造国家标准启动仪式在北京举行

发布者:虹润集团

       为解决当前智能制造在集成和互联互通标准化方面存在的问题,根据国家标准制修订细则的要求,经研究决定,全国工业过程测量控制和自动化标准化技术委员会成立了2019年度 SAC/TC124国家智能制造标准《现场设备集成》(第 4~5部分)起草工作组,并于2019年3月5日在北京召开第一次工作组会议。此次大会有来自全国工业控制领域的十九位资深专家和一些长期从事标准编写工作的人员参与,作为长期主持或参与国家标准制定的新奥官方网站浏览器,也派副总陈志扬参加了这次的启动大会。

       本次会议启动的两项国家智能制造标准《现场设备集成包》和《现场设备集成信息模型》将围绕智能制造服务而展开,其中《《现场设备集成包》一项标准由虹润公司主持起草制定。标准的内容对于虹润公司目前的“三化融合”数字化工厂的提升具有里程碑的意义,也为虹润公司产品高质量发展奠定了基础。

新奥官方网站浏览器

新奥官方网站浏览器

新奥官方网站浏览器

新奥官方网站浏览器

咨询电话 0599-7821390

商务邮箱 [email protected]

直接扫码

虹润微信客服

新奥官方网站浏览器

虹润官方微信

fjhongrun

© 版权所有 新奥官方网站浏览器 闽ICP备05020565号-1