发布者:虹润公司
一、摘要
虹润60段人工智能温控器适用于需要进行高精度多段曲线程序升/降温控制的系统,它可根据生产过程的要求,按照一定的曲线进行控制,最多可分59段曲线对象进行编程控制,每一段均采用PID参数设定控制,使控制更为精确可靠,方便灵活的曲线控制功能,可实时监控曲线程序段的运行时间和状态,多种事件输入功能。通过多种曲线控制输出功能,可实现曲线控制暂停、曲线控制清零、曲线控制步进等功能,并可实现手/自动无扰动切换。
二、产品的市场背景
单晶炉是一种在惰性气体(氮气、氦气为主)环境中,用石墨加热器将多晶硅等多晶材料熔化,用直拉法生长无错位单晶的设备。单晶炉需要控制的内容包含晶体的直径、温度(功率)、原料(硅料)、泄漏率和氩气质量等,其中温度控制好坏直接影响到是否成为晶体的关键因素。虹润自主开发的虹润60段人工智能温控器在单晶炉的温度控制中发挥着重要的作用。
三、产品的主要技术原理
1、软件采用人工智能控制算法,通过上电自动跟踪测量值变化,根据时间和所设定控制值的函数关系分段实现温度的升温、保温和降温的温度调节
2、根据编程的生产工艺曲线,可实现曲线的步进、跳转、停止、清零等功能
3、产品在整个单晶路温度调节中主要负责温度的精准控制。
四、产品的应用
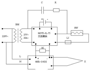
虹润60段人工智能温控器在单晶路温度控制原理图见下图:

电路说明:交流电源经变压器降压后使用,输出电压25V,输出电流28A、MJYD-JL-75为晶闸管智能模块,内含晶闸管和移相控制电路,输出最大电压450V,最大电流75A,L1为过流保护熔断器,RSV为过压保护阻容元件。RW为电炉丝。
60段人工智能温控器输出为0-10MA电流,经过1K电阻后,输出变为0-10V直流电压,满足晶闸管模块的输入电压要求。
主要控制设备:虹润60段人工智能温控器

辅助设备:热电偶、可控硅、固态继电器、过压保护阻容器件等
根据单晶炉温度控制的特点,虹润60段人工智能温控器设定工艺曲线如下:
| 摄氏度 | 分钟 | ||
|
SV01=25.0 SV02=255.0 SV03=255.0 SV04=455.0 SV05=455.0 SV06=825.0 SV07=825.0 SV08=825.0 SV09=825.0 SV10=825.0 SV11=825.0 SV12=355.0 SV13=25.0 |
从室温25.0℃开始升温 升到255.0℃ 保温在255℃ 升到455.0℃ 保温在455.0℃ 上升到825.0℃ 保温在825.0℃ 保温在825.0℃ 保温在825.0℃ 保温在825.0℃ 保温在825.0℃ 下降到355.0℃ 下降到25.0℃ |
TI01=60
TI01=120 TI03=120 TI04=90 TI05=300 TI06=8640 TI07=8640 TI08=8640 TI09=8640 TI10=4320 TI01=360 TI12=600 TI13=-121 |
经过60分钟
经过120分钟 经过120分钟 经过90分钟 经过300分钟 经过8640分钟 经过8640分钟 经过8640分钟 经过8640分钟 经过4320分钟 经过360分钟 经过600分钟 停止 |
| 按照上述的设定参数试验控制效果极佳,控制精度可达±0.5°C | |||
产品图片:

五、结束语
采用虹润60段人工智能温控器作为主核心控制系统以来,碲镉汞单晶炉的控制运行状况良好,至今仍无故障出现,完全可以替代进口的控制仪表。无论从运行实际状况来看,还是从性价比来看,选择60段人工智能温控器确实能够完全满足要求。